详情

2026河北单招考试类怎么选?@高中生/中职生备考

 二维码 67

XUE ER XIN
单招备考
面向普高生计划
面向中职生计划
2026 年河北单招备考的号角已经吹响,
对于高中生和中职生来说,
选择合适的大类是迈向成功的关键一步。
不同的大类涵盖着不同的专业领域和未来职业方向,
那么究竟该如何做出明智的选择呢?
河北单招考试类有哪些?
我省高职单招继续按专业划分为不同的考试类。考试类是指以教育部《职业教育专业目录(2021年)》划分的专业大类为基础,按照相近相通原则,分类别进行考试、志愿填报和录取的一种形式。
其中,面向普通高中毕业生的专业划分为考试一类到考试十类等10个考试类;面向中职毕业生的专业划分为建筑类、机械类、农林类等10个专业类

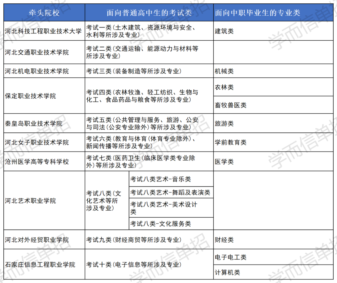
各考试类牵头院校
如何报考?
如何报考?
普通高中毕业生(含同等学力)可报考面向普通高中毕业生计划中的任一考试类,但不得报考面向中职毕业生计划。其中,报考考试八类的考生,还须选择细分类;

中职学校毕业生(含中等师范、职业高中及其他中等专业学校、技工学校毕业)可报考面向中职毕业生的计划,也可报考面向普通高中毕业生的计划,二者选择其一。如报考面向中职毕业生的计划,只能选择与高级中等教育阶段所学专业相对应的专业类;如报考面向普通高中毕业生的计划,可任选考试类报考,须与该类考生一起参加考试、录取。


如何选择大类?
如何选择大类?

一、专业类别
专业类别很多,父母可根据孩子的实际情况,明确孩子的兴趣、爱好和志向,先从大类入手选择。在选择大类的时候,可以根据学生的个基础学科成绩和考生行去等方面进行考虑。
【二、选择重点专业】

重点专业指此专业是全国、本省市同类专业中的排头兵,或一个院校中的领军专业,代表一个专业的实力和地位。并非重点院校的专业都是重点专业,也并不是非重点院校的专业都是普通专业。

【三、了解专业的本质】

弄懂专业的真正含义很重要,包括专业开设的课程、特殊要求以及从事的职业等,父母与考生切不可盲目地望文生义。尤其是一些名称相近的专业,更要搞清楚它们之间的区别。

图片
图片
END
26河北单招
线上实时直播课+线下集训班

↓ 扫码咨询老师 ↓


19930701153


图片


河北单招考试交流群

助力单招


⭐ 封闭特训效果至上 ⭐

⭐ 一线师资全科覆盖 ⭐

⭐ 连续多年权威押题 ⭐

欢迎高三、职高、技校、中专应届毕业生和社会考生进群交流!


图片

目前100000+人已关注河北单招考试指导

高职单招资料丨培训丨志愿指导

考生们对报考哪个学校有疑问的

欢迎进群关注,老师会进行解答

最后预祝各位考生都能上好学校,得偿所愿!

图片


推荐文章