详情

2026年高考报名会用到的最新表格(无水印版)

 二维码 27

























































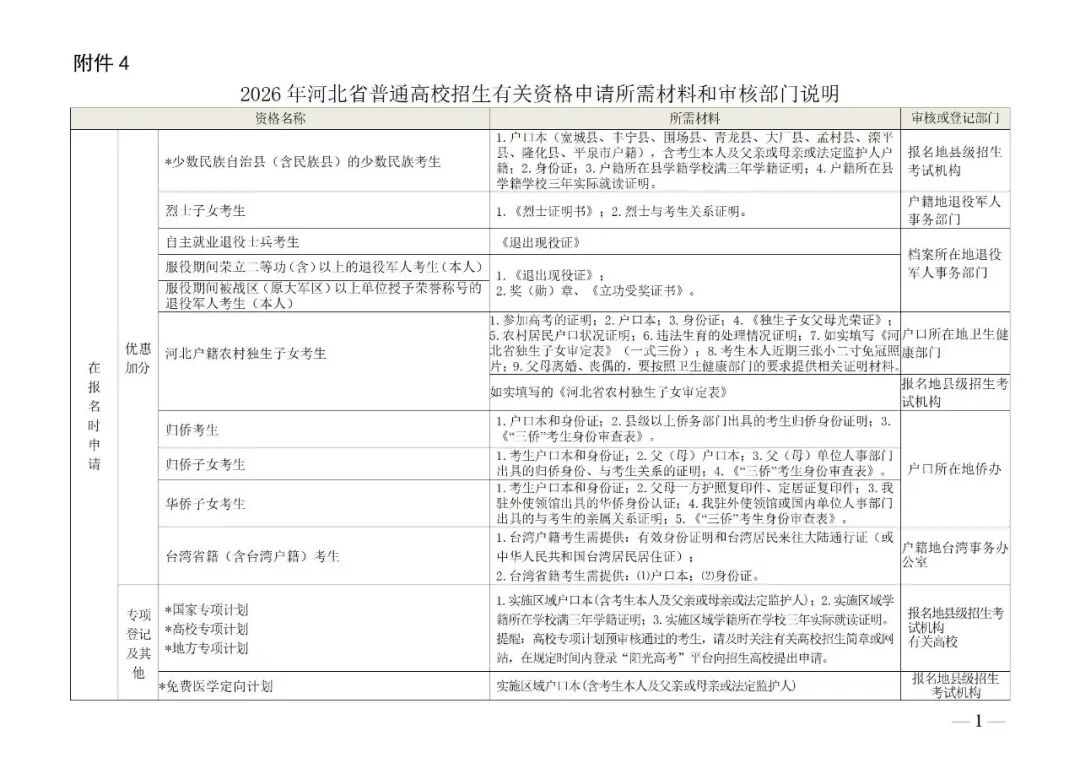
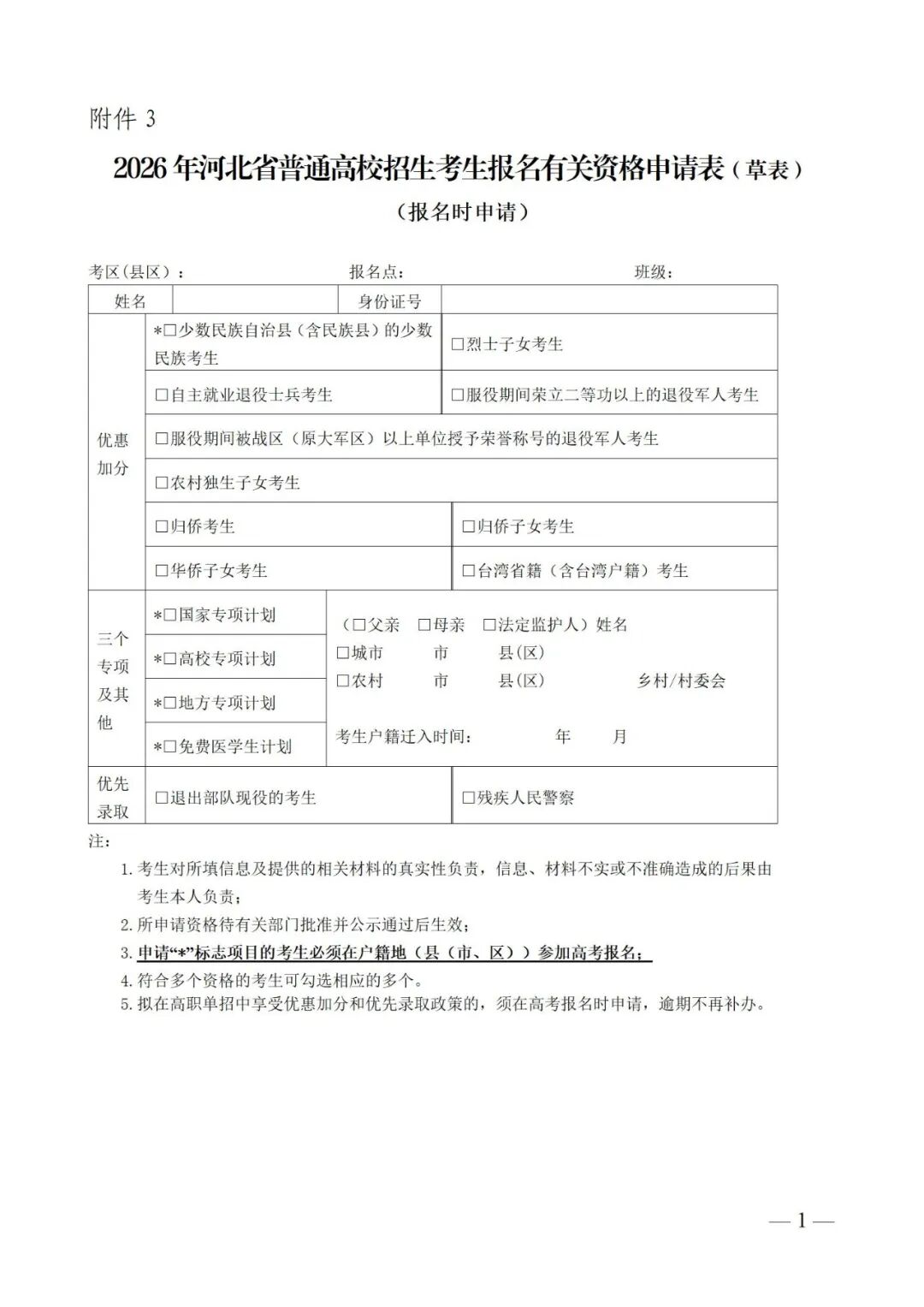
2026年河北省高考报名工作将于2025年10月28日9时开始,至11月11日17时结束。以下为2026年高考报名会用到的最新表格,供考生和家长提前熟悉准备,各地市要求略有不同,以当地招办发布为准。相关表格也在高考报名点领取或通过“普通高校招生考试信息管理与服务平台”下载,网址:https://gk.hebeea.edu.cn

提醒:

(1)考生具有普通高校学籍的,不具备报名资格。考生如具有普通高校学籍须于报名结束前注销学籍,否则不得报名。

(2)信息采集时毕业信息与学籍系统不一致或无学籍的,考生须向报名点提交相关证明材料。应届考生须提供有关学籍证明材料;往届考生须提供有关毕业证明材料;同等学力考生须提供初中毕业证(初中毕业至2026年7月满三年)等有关证明材料。

图片


图片


图片


图片
图片
图片


图片


图片


图片
图片


图片


图片


图片
图片













河北单招考试交流群

助力单招


⭐ 封闭特训效果至上 ⭐

⭐ 一线师资全科覆盖 ⭐

⭐ 连续多年权威押题 ⭐

欢迎高三、职高、技校、中专应届毕业生和社会考生进群交流!


图片

目前100000+人已关注河北单招考试指导

高职单招资料丨培训丨志愿指导

考生们对报考哪个学校有疑问的

欢迎进群关注,老师会进行解答

最后预祝各位考生都能上好学校,得偿所愿!

图片


推荐文章