|
|
单招考生如何报考2026年河北省高职单招?为什么要参加高考报名? 二维码
53
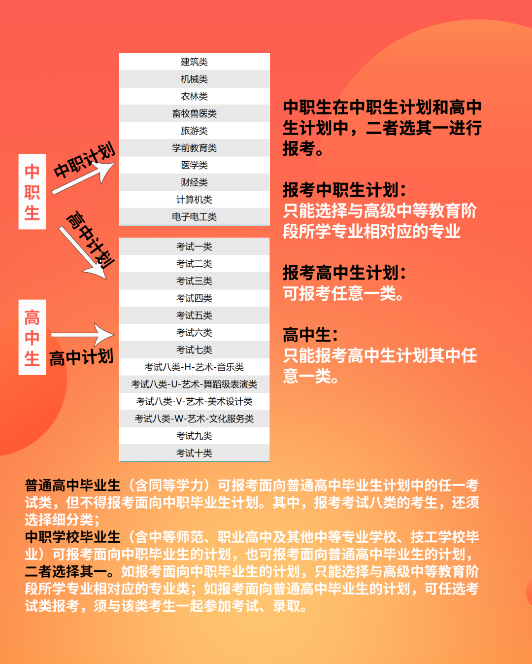
想要报考高职单招考试,必须要通过高考报名。通过2026年河北省普通高校招生报名的考生,可报考2026年高职单招。 根据以往惯例,高考报名工作一般在10月下旬开始,2025年的高考报名是在2024年10月28日开始的。报名结束后不再安排补报名。 所以想要报考2026年高职单招的考生,应在2025年10月下旬参加高考报名。 考生原则上在户籍所在地招生考试机构指定的报名点参加高考报名,应届考生也可以在学籍所在地参加高考报名。社会考生(包括复读生)因极特殊情况确需跨市报名的,须由就读地市级招生考试机构与考生户籍地市级招生考试机构协商同意后,可以在就读地报名,但由此引发的后果由考生自己负责。 符合报考条件的随迁子女,须在其父亲或母亲或法定监护人居住证所在市级招生考试机构指定的报名点报名。 通过高考报名后,根据以往惯例,一般在2月中下旬进行单招报名。 2025年的高职单招是在2025年2月18日开始报名的。 ![]() 单招报名的平台是:河北省高职单招综合管理平台。 网址是:https://gzdz.hebeea.edu.cn 这个网址从报名到录取结束,会无数次地用到。 单招网上报名时需要选择考试类。 普通高中毕业生(含同等学力)可报考面向普通高中毕业生计划中的任一考试类,但不得报考面向中职毕业生计划。其中,报考考试八类的考生,还须选择细分类; 中职学校毕业生(含中等师范、职业高中及其他中等专业学校、技工学校毕业)可报考面向中职毕业生的计划,也可报考面向普通高中毕业生的计划,二者选择其一。如报考面向中职毕业生的计划,只能选择与高级中等教育阶段所学专业相对应的专业类;如报考面向普通高中毕业生的计划,可任选考试类报考,须与该类考生一起参加考试、录取。
![]() 河北单招考试交流群 助力单招 ⭐ 封闭特训效果至上 ⭐ ⭐ 一线师资全科覆盖 ⭐ ⭐ 连续多年权威押题 ⭐
欢迎高三、职高、技校、中专应届毕业生和社会考生进群交流!
京津冀高招网 2026届河北单招线上直播课
小程序
京津冀高招网 河北单招志愿填报服务
小程序
京津冀高招网 2026届河北单招线下集训
小程序
京津冀高招网 2026届河北单招考试备考资料
小程序
目前100000+人已关注河北单招考试指导 高职单招资料丨培训丨志愿指导 考生们对报考哪个学校有疑问的 欢迎进群关注,老师会进行解答 最后预祝各位考生都能上好学校,得偿所愿!
2023-04-13
2025-12-08
2025-12-08
2025-12-06
2025-12-06
2025-12-05
2025-12-05
2025-12-04
2025-12-04
2025-12-04
2025-12-03
2025-12-02
2025-12-02
2025-12-01
2025-12-01
2025-11-28
2025-11-28
2025-11-28
2025-11-28
2025-11-28
|