|
|
河北普通专升本本专科专业(类)对照表! 二维码
12
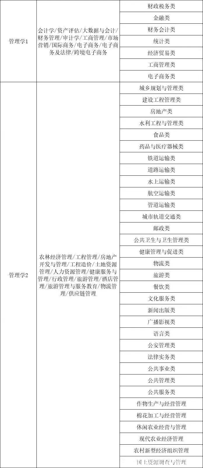
根据河北专升本政策,单招专科生大三时可报名参加全省统一专升本考试,通过后即可升入本科院校。 为帮大家提前规划,我们整理了《河北普通专升本本专科专业(类)对照表》。无论你是单招备考萌新,还是在读专科生,这份对照表都能帮你理清升本路径,少走弯路! ![]() 河北省教育厅公布《关于优化调整河北省普通专升本考试科类及科目设置的通知》,调整后,河北普通专升本由原来的八大类变为十大专业门类,分别为:经济学类、管理学类、理工类、农学类、教育学类、文学类、法学类、历史学类、医学类、艺术类。具体专科专业类对应的本科联考专业如下: ![]() ![]() ![]() ![]() ![]() ![]() ![]() ![]() ![]() ![]() 2026年起,河北专升本考生按照所学专科(高职)专业,须严格按照选择相对应的专业(联考专业)。举例:考生专科所学专业为机电一体化技术,所属自动化类,按照《普通专升本考试本专科专业(类)对照表》,可对应报考理工2、理工3、理工4三个学科门类对应联考专业中的任意一个专业。 将来有专接本打算的单招同学们,可以参考此表,提前明确目标专业,为未来的升学之路全力备考。 ![]() ↓ 扫码咨询老师 ↓ ![]() 河北单招考试交流群 助力单招 ⭐ 封闭特训效果至上 ⭐ ⭐ 一线师资全科覆盖 ⭐ ⭐ 连续多年权威押题 ⭐
欢迎高三、职高、技校、中专应届毕业生和社会考生进群交流!
目前100000+人已关注河北单招考试指导 高职单招资料丨培训丨志愿指导 考生们对报考哪个学校有疑问的 欢迎进群关注,老师会进行解答 最后预祝各位考生都能上好学校,得偿所愿!
文章分类:
政策解读
2023-04-13
2026-02-11
2026-02-11
2026-02-09
2026-02-07
2026-02-07
2026-02-05
2026-02-05
2026-02-03
2026-02-03
2026-02-02
2026-01-31
2026-01-31
2026-01-30
2026-01-30
2026-01-29
2026-01-29
2026-01-28
2026-01-28
2026-01-27
|