|
|
2027年单招考纲与26年单招考纲对比(详细版) 二维码
40
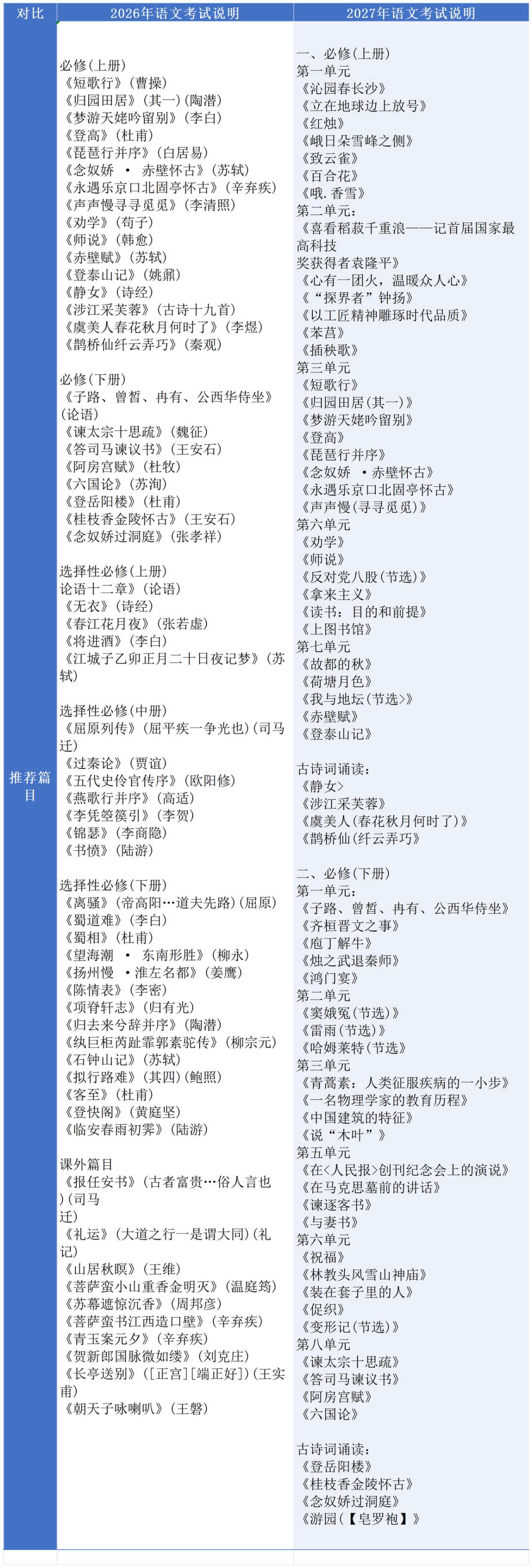
1.语文: 27 年单招语文在保持框架稳定的同时,优化了篇目体系,文言文和传统文化考查比重也有所提升 2027年单招语文大纲与26年大纲增减对比表总结: 1. 删减晦涩古诗文,降低理解难度 2. 新增现代文,贴合职业教育人文需求 3. 保留经典必修篇目,保证基础衔接首先,多参与共同话题 2.数学: 27 年单招数学在总分和题型不变的基础上,删减复杂内容并微调分值,更贴合高职对基础数学能力的考查需求,以下是27年单招考纲与26年考纲的对比: 3. 考试大类 此次各大类的调整集中在专业基础科目替换和职业技能测试(职测)的科目增减、占比调整上,部分大类还删除了宽泛的综合素质类考点,具体变化如下:
河北单招考试交流群 助力单招 ⭐ 封闭特训效果至上 ⭐ ⭐ 一线师资全科覆盖 ⭐ ⭐ 连续多年权威押题 ⭐
欢迎高三、职高、技校、中专应届毕业生和社会考生进群交流!
目前100000+人已关注河北单招考试指导 高职单招资料丨培训丨志愿指导 考生们对报考哪个学校有疑问的 欢迎进群关注,老师会进行解答 最后预祝各位考生都能上好学校,得偿所愿!
2023-04-13
2026-01-24
2026-01-24
2026-01-23
2026-01-22
2026-01-22
2026-01-21
2026-01-21
2026-01-20
2026-01-20
2026-01-19
2026-01-19
2026-01-19
2026-01-15
2026-01-14
2026-01-14
2026-01-13
2026-01-12
2026-01-10
2026-01-10
|